资讯中心

银监会发布网络小贷专项整治方案(全文)!

2017-12-12 14:17:06 璟祐律所

12月11日傍晚,网贷之家获悉,银监会P2P网络借贷风险专项整治工作领导小组办公室已于12月8日发布《小额贷款公司网络小额贷款业务风险专项整治实施方案》(下文简称“整治方案”),旨在通过专项整治,严格网络小额贷款资质审批,规范网络小额贷款经营行为,严厉打击和取缔非法经营网络小额贷款的机构。

图片关键词


网贷之家研究院院长于百程认为,本次《小额贷款公司网络小额贷款业务风险专项整治实施方案》是对11月21日《关于立即暂停批设网络小额贷款公司的通知》及12月1日《关于规范整顿“现金贷”业务的通知》的细化文件, 方案对于小贷公司网络小贷业务清理整顿做了全面部署,明确了具体要求和整治进度。发布时间与现金贷整顿通知仅隔了一周,效率很高,也反映出监管方对此问题的重视。


相比之前的两个通知,整治方案有以下新的内容需要关注:


1、对网络小额贷款给了明确定义,突出特定场景的贷款。


网络小额贷款是指互联网企业通过其控制的小额贷款公司,利用互联网向客户提供的小额贷款,具有通过互联网平台上获取借款人,运用互联网平台积累的客户经营、网络消费等特定场景信息等评定信用风险,在线上完成贷 款全业务流程等特点。


此外,在贷款排查范围中,也要求排查是否发放无特定场景依托、无指定用途的网络小额贷款。言下之意,具有特定场景的贷款才是被监管允许的。不过对场景并没有给出更细的定义。


2、对网络小额贷款公司的审批,提出更严格具体的要求。


比如由计划单列市批设的相关机构,将由省级政府小额贷款公司监管部门和计划单列市小额贷款公司监管部门协商核查业务资质。在重新审查经营资质方面,主要审查发起股东资质、借款人来源、互联网场景、内生数据基础 和数字化风控技术等方面的经营资质要求是否严格合理。


3、明确网络小额贷款整改明年3月底完成。


和互联网金融专项整治类似,对网络小额贷款整改提出了明确的进度要求,并按合规类、整改类和取缔类进行分类处置。比如2018年1月底前完成摸底排查,2018年3月底前完成分类处置,2018年4月底前完成总结报告。据网贷 之家研究中心不完全统计,目前全国共批准了213家网络小贷牌照,监管审批机构相对清晰,不到4个月的时间完成分类整改,难度相对不算太大。


4、对资金来源以及合作方提出细化要求,强调资金的自有性和放贷的自主性。


提出排查网络小贷公司通过股东借款方式融入的资金是否为股东自有资金,对通过信贷资产转让、资产证券化等方式融资提出细化要求。与第三方机构合作开展贷款业务的,是否将授信审查、风险控制等核心业务外包,是否 通过"抽屉协议"等方式接受无担保资质的第三方机构提供增信服务以及兜底承诺等变相增信服务,第三方机构是否向借款人收取息费,意在强调网络小贷公司放贷的自主性。


网贷之家注意到,本次专项整治主要排查小额贷款公司利用互联网开展小额贷款业务的合法合规性,打击无网络小额贷款经营资质甚至无放贷资质却经营网络小额贷款的机构。网贷之家注意到,此次整治突出排查和整治以下11个方面:


1,严格管理审批权限。


小额贷款公司的批设部门应符合国务院有关文件规定。对于不符合相关规定的已批设机构,要重新核查业务资质。已由计划单列市批设的相关机构,由省级政府小额贷款公司监管部门和计划单列市小额贷款公司监管部门协商核查业务资质。


2,重新审查网络小额贷款经营资质。


根据网络小额贷款业务的特点,根据国务院有关文件和当地现行有关制度规定(当地无相关监管制度的应尽快补齐) ,主要审查发起股东资质、借款人来源、互联网场景、内生数据基础和数字化风控技术等方面的经营资质要求是否严格合理,核查获批经营资质的机构是否符 合相关条件。


3,股权管理。


排查小额贷款公司的股东是否具有良好的,社会声誉、诚信记录、纳税记录和财务状况,是否符合法律法规规定和监管要求。运用穿透式监管手段,排查股东是否以委托资金、债务资金等非自有资金出资入股,是否委托他人或接受他人委托持有小额贷款公司股权。


4,表内融资。


排查小额贷款公司是否主要以自有资金从事放贷业务。是否进行非法集资、吸收或变相吸收公众存款。是否通过网络借贷信息中介机构融入资金。排查通过股东借款方式融入的资金是否为股东自有资金。


5,资产证券化等融资。


通过信贷资产转让、资产证券化,等方式融资的,排查是否符合有关规定,审批(备案)手续是否齐备,是否通过互联网、地方各类交易场所或线下协商方式销售、转让及变相转让本公司的信贷资产,穿透式核查最终投资者是否是合格投资者,其用于交易的基础资产是否是合法合规的信贷资产,不得直接或变相以"现金贷"、"校园贷"、"首付贷"等为基础资产发售(类)证券化产品或其他产品。以信贷资产转让、资产证券化等名义融入资金的比例按照《现金贷通知》有关要求执行。


6,综合实际利率。


将以利率和各种费用形式对借款人收取的所有借款成本与贷款本金的比例计算为综合实际利率,并折算为年化形式。排查综合实际利率是否符合最高人民法院关于民间借贷利率的规定。是否存在从贷款本金中先行扣除利息、手续 费、管理费、保证金或设定高额逾期利息、带纳金、罚息等行为。 综合实际利率、贷款额度、贷款期限、还款方式以及逾期处理等 关键信息是否在事前向借款人全面、充分披露并提示相关风险。


7,贷款管理和催收行为。


排查是否建立较为完善的网络小额贷款风险控制体系,即全面考虑信用记录缺失、多头借款、欺诈等因素对贷款质量可能造成的影响,从借款人身份识别到贷 款本息收回的全流程风控体系。是否充分评估和持续关注借款人的信用状况、偿付能力、贷款用途等,审慎确定综合实际利率、 贷款额度、贷款期限、贷款用途限定、还款方式等。是否诱导借 款人超过自身可负担能力过度举债,陷入债务陷阱。是否自行或 委托第三方通过暴力、恐吓、侮辱、诽谤和骚扰等方式催收贷款。


8,贷款范围。


排查小额贷款公司是否在其监管部门批准的经营区域或业务范围外发放贷款。是否发放无特定场景依托、 无指定用途的网络小额贷款。是否采取有效措施防范借款人"以 贷养贷"和"多头借贷"等行为。是否发放"校园贷"和"首付 贷"。是否发放贷款用于股票、期货等投机经营。


9,业务合作。


排查小额贷款公司是否与未履行网站备案 手续或取得相应的电信业务经营许可的互联网平台合作发放网络小额贷款。是否与无放贷业务资质的机构共同出资发放贷款,是否为无放贷业务资质的机构提供资金发放贷款。与第三方机构合作开展贷款业务的,是否将授信审查、风险控制等核心业务外包,是否通过"抽屉协议"等方式接受无担保资质的第三方机构提供增信服务以及兜底承诺等变相增信服务,第三方机构是否向借款人收取息费。


10,信息安全。


排查小额贷款公司是否建立网络信息安全管理体系,是否妥善保管客户资料和交易信息,保护客户隐私。是否以"大数据"为名窃取或滥用客户隐私信息,非法买卖或泄露客户信息。


11,非法经营。


排查是否存在未经批准或不具备放贷资质的机构经营网络小额贷款业务,或者以其他各种名义支付款项但实质是经营网络小额贷款业务。充分利用举报平台等渠道,及时发现非法经营网络小额贷款业务有关线索,充分发挥社会监督作用。


此外,根据此次“整治方案”安排,P2P网络借贷风险专项整治工作领导小组办公室负责网络小额贷款风险专项整治工作的总体部署和重大事项的协调处理,制定专项整治实施方案,组织研究专项整治工作中遇到的新问题,适时赴各地对专项整治工作进行督导。


在各省( 区、市、计划单列市) 落实整治方案工作领导小组的统一领导下,按照" 谁审批、谁监管、谁担责" 的要求,各省( 区、市、计划单列市) 小额贷款公司监管部门具体负责本次专项整治工作,按进度推进摸底排查、分类处置等各项工作。按时做好专项整治工作总结汇报,提出长效机制建设建议。


根据“整治方案”要求,网络小贷的专项整治分以下三步走


1、摸底排查阶段


对本地区网络小额贷款经营情况进行摸底排查,于2018年1月底前将摸底排查情况报P2P网络借贷风险专项整治工作领导小组办公室。


2、分类处置阶段


以摸底排查结果为基础,以法律法规和有关监管要求为依据, 根据违法违规性质、情节轻重、风险程度和社会危害程度等因素对各类机构实施分类处置。此项工作于2018年3月底前完成。


具体分类处置方式如下:


合规类机构:对于已获得网络小额贷款经营资质的机构,按专项整治要求重新审查网络小额贷款经营资质,对确认符合资质要求、依法合规开展业务的纳入合规类机构继续实施有效监管,督促其规范经营。


整改类机构:一是对于已获得网络小额贷款经营资质,重新审查后发现不符合经营资质要求的,撤销网络小额贷款经营资质, 严禁此类机构在其批设部门所辖行政区域外开展贷款业务,由机 构提出整改计划,监管部门监督执行。二是对于已获得网络小额贷款经营资质,重新审查后确认符合资质要求,但在股权管理、 融入资金、综合实际利率、贷款管理、贷款催收、贷款范围、业务合作、信息安全等方面不符合专项整治要求和有关规定的,责令限期整改。整改后验收合格的,继续实施有效监管,督促其规范经营,发生违法违规行为的视情节轻重采取相应监管措施。整改后验收不合格的,撤销网络小额贷款经营资质,并且依法予以处置,违法违规情节严重的坚决取缔,涉嫌非法集资的按照处置非法集资工作机制予以查处。


取缔类机构:对于未经批准或不具备放贷资质却经营网络小额贷款业务的机构,依法予以严厉打击和取缔,责令其停止开办网络小额贷款业务,涉嫌犯罪的,移送相关司法机关。


3、总结阶段


此外,“整治方案”要求,经过专项整治之后,形成本地区的整治总结情况(含长效监管建议)报送P2P网络借贷风险专项整治工作领导小组办公室,此项工作于2018年4月底前完成。


报送的整治总结情况需包含:


按编写说明编写的整治总结报告、长效监管建议、《本地区专项整治情况汇总表》、合规类机构及验收合格的机构填写的《小额贷款公司网络小额贷款经营情况表》。


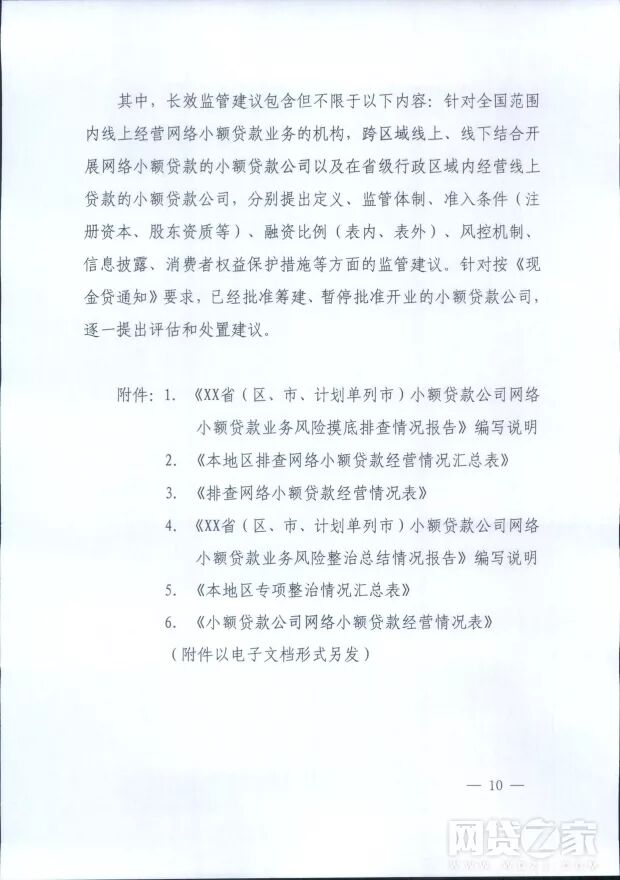
最后,“整治方案”还要求长效监管建议包含但不限于以下内容:


针对全国范围内线上经营网络小额贷款业务的机构,跨区域线上、线下结合开展网络小额贷款的小额贷款公司以及在省级行政区域内经营线上贷款的小额贷款公司,分别提出定义、监管体制、准入条件( 注册资本、股东资质等) 、融资比例( 表内、表外) 、风控机制、信息披露、消费者权益保护措施等方面的监管建议。针对按《现金贷通知》要求,已经批准筹建、暂停批准开业的小额贷款公司,逐一提出评估和处置建议。




附《小额贷款公司网络小额贷款业务风险专项整治实施方案》全文:


图片关键词图片关键词blob.png

blob.png

blob.png

blob.png

blob.png

blob.png

blob.png

图片关键词